Структура - 1 Опис SQ
Menaxhimi me parkun
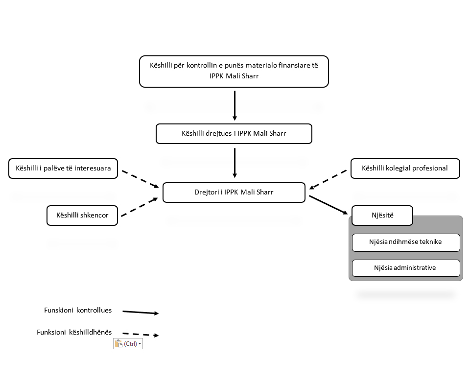
Me parkun menaxhon Institucioni Publik Parku Kombëtar Mali Shar, i cili me kuadrin e tij të përbërë nga ekspert dhe profesionist përkujdeset për trashëgiminë kulturore në park dhe gjithashtu menaxhon me të njejtin. Struktura menaxhuese e parkut përfshinë organet në vazhdim:
- Кëshilli drejtues;
- Organi punëdhënës;
- Organi kolegial profesional;
- Bordi për kontroll të punëve materialo-financiare.
Sipas Rregullores për organizim të brendshëm IPPKMSH, institucioni ka 4 njësi organizative, edhe ate:
- Njësia për punë juridike, ekonomike dhe të përgjithshme;
- Njësia për mbrojtjen e natyrës;
- Njësia për shfrytëzim të qëndreshëm të burimeve natyrore;
- Njësia pë aktivitete alternative dhe edukim ekologjik.
Структура - 1 Органограм SQ
Organogram
Struktura e brendshme e institucionit është e shfaqur në organogram